第一章 招标邀请
淄博市第四人民医院对建院70周年宣传片项目制作进行招标,特邀请有意向的投标单位参加。
一、项目名称:淄博市第四人民医院建院70周年宣传片制作项目
二、招标方式:竞争性磋商
三、招标预算:7万元
四、开标地点:淄博市第四人民医院2号楼四楼会议室
五、联系人及联系电话: 徐科长 2981324 金科长 2972046
第二章 投标人须知
一、投标人资格要求:具有独立的企业法人资格,信誉可靠,现经营状况正常,根据医院要求及时制作完成。
二、报名时提供企业法人营业执照复印件(需加盖公章)、企业简介包括企业基本情况、详细地址、资质等级、所获荣誉、主要客户等。招标方将对报名单位进行资格审查,确定投标单位资格。投标书要求一份三份,均由投标单位法定代表人或其委托人签字并加盖公章。
三、存在以下情况之一不得投标:
1、投标人不具有独立法人资格的单位;
2、被责令停业的;
3、被暂停或取消投标资格的;
4、财产被接管或冻结的;
5、在最近三年内有骗取中标或严重违约或重大产品质量问题的。
四、费用承担
投标人准备和参加投标活动发生的费用自理。
五、投标文件的组成
1、投标函;
2、企业营业执照;
3、资质证明文件
4、法定代表人身份证明或授权委托书;
5、报价明细表;(项目附后)
6、近几年主要业绩,医院宣传片以及主要科室宣传片样片;
7、投标声明及承诺;
8、企业获奖情况或投标方认为需要提供的其他资料。
六、投标报价
本项目的投标报价采用综合单价方式,投标报价包含产品的制作、交通运输、验收、税金等一切费用。投标单位自主报价,采取两轮报价。
七、宣传片采购制作要求
1.宣传片说明
形象宣传片应以声画并茂手法,反映建院以来取得的成绩,全方位展示70年来第四人民医院的历史和发展以及所取得的的成绩,对医院的历史沿革和未来前景进行梳理挖掘,向社会传递医院的新形象,提高社会知名度。
2.内容
(1)宣传片文案的创意策划、分镜脚本的撰写修订;
(2)视频素材的统筹、实地拍摄、剪辑、特效包装;
(3)配音、配乐的制作合成;
(4)标准成片的输出。
3.制作时间
合同签订之日起,在3个工作日内向甲方提供策划文案和拍摄计划初稿,甲方审阅通过后,开始制作流程;10个工作日内完成第一版样片(能播放样片),交付甲方审阅;审阅后,在5个工作日内完成修改要求。
4.制作标准
(1)片型:形象宣传片
(2)片长:8-12分钟
(3)语言:标准普通话配音,简体中文字幕
(4)成品要求:画面清晰、图像稳定,声音与画面同步且无杂音
(5)字幕:直接压制在介质上
(6)视频:分辨率1920*1080或以上
(7)音频:混合立体声;编码AAC、MP3
(8)封装格式:MP4或AVI
5.制作要求
(1)主题鲜明,构思精巧,内容新颖,始终围绕医院的成长发展,多元素展现医院特色风采。叙述流畅连贯,画面精美,衔接自然,不能有生搬硬套,堆砌素材之感。
(2)本宣传片中原创素材率不低于90%,拍摄素材应为高清视频素材,具体拍摄计划和日程需与甲方提前沟通协调。
(3)后期制作中,特效包装的使用不低于总片长20%,可配合内容恰当地使用二维、三维特效,配光校色、音乐音效等影视语言,以增强视觉感染力和冲击力,给观众留下鲜明印象,达到宣传目的。
(4)画外音简洁利落,简单易懂,有效传达信息。
(5)有完整的片头、片尾,逻辑层次清晰。
(6)拍摄的所有原素材、分镜头全部归甲方所有。
6.公司资质
制作公司应具有较高的文字策划能力、具备专业的摄影和辅助器材,拥有高水准的后期制作、影视配音团队。
制作公司必须有近一两年内医院的宣传片经验,相应作品将作为评分项目。
制作公司必须要有和医院长期合作项目经验,参与过医院两个以及两个以上医院重点科室的影视宣传片拍摄制作,熟悉医院的大科室基本操作流程和熟悉医院内的基础宣传工作。
八、付款方式:单项制作完毕后经验收合格一次性结算。
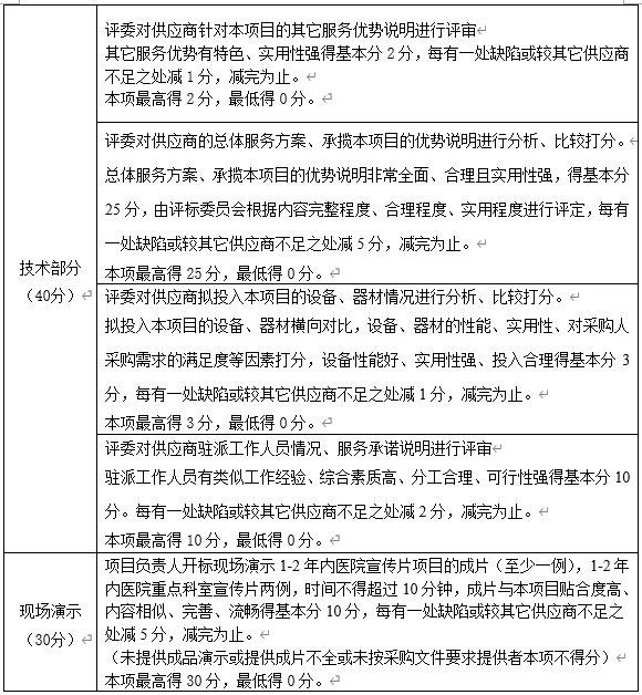
九、评审标准:


第三章 开标与评标
一、开标
1、开标日期:2023 年9月27 日上午8点30分
开标地点:淄博市第四人民医院2号楼四楼会议室
2、投标人的法定代表或授权代表应携带法定代表人授权委托书等,于开标前15分钟到场签到,参加开标会议。
3、投标书要求一正二副共三份,均由投标单位法定代表人或其委托人签字并加盖公章。
4、有下述情况之一者,投标文件无效,不予评审:
(1)投标文件不完整;
(2)投标文件未按规定进行盖章或签署;
(3)未按规定报价;
(4)投标人对招标文件未做出实质性响应,特别是对本项目的招标范围、技术要求等方面未响应招标文件;
(5)、投标人串标;
二、评标
招标人将组成评标委员会,进行公正、公平、公开的评标。采用综合评估法进行评标,择优定标,其中投标价格为非常重要的参考因素,并结合产品的性价比、单位信誉和单位业绩及后续服务措施。
附件